The evening started with an experiment of a narrow technical irritation: the effect of learning rate on gradient descent. The expectation was straightforward. Boyd’s classical convergence results prescribe an optimal step size. Theory was clear, for function:

Hessian eigenvalues are 2 and 200, the optimal constant learning rate for strongly convex quadratics gradient descent is:

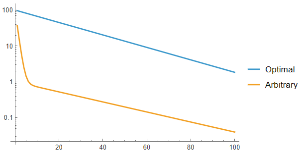
Yet empirical results refused to cooperate:

An arbitrary "hand-tuned" learning rate was outperforming theoretically best one. The "wrong" parameter was winning.
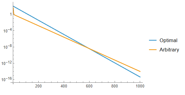
The resolution emerged only after extending the simulations. Run long enough, the pattern inverted. The optimal learning rate overtook the naive one and secured the lower asymptotic error. The theory had not failed. The time horizon had:

This trivial coding exercise exposes a structural fact: optimality is conditional on duration.
Gradient Descent and the Robbins–Monro Structure
Gradient descent, in its deeper form, is an instance of the Robbins–Monro stochastic approximation algorithm. The same mathematical skeleton appears across disciplines:
- Exponential smoothing
- Stochastic approximation procedures
- Simultaneous perturbation stochastic approximation (SPSA)
- Online filtering and tracking algorithms
All such schemes adjust an estimate incrementally using noisy data. Each update contains an adaptation parameter, commonly denoted α.
This parameter governs a fundamental trade-off:
- Variance increases proportionally with α.
- Tracking lag (bias in adapting to a moving or non-stationary target) increases inversely with α.
Small α → stable but sluggish. Large α → responsive but noisy.
This is simply the bias–variance dilemma in dynamic form. Any adaptive system must pay one cost or the other.
Illusion of Superiority
Short horizons reward aggressive learning rates. They adapt quickly and appear superior. Long horizons reward conservative rates. They reduce steady-state variance and eventually dominate.
The conclusion is neither profound nor comforting: "better" depends on how long the game is played. Optimization without a fixed horizon is ill-defined. This whole sitation mirrors human condition succinctly:
Most agents operate by a primitive, non-profound, unreflective and scripted goal: conduct existence in such a way that, when aggregated across time, it constitutes a life worth living.
Human life is an adaptive process in a non-stationary environment. It is structurally equivalent to stochastic approximation.
Some advocate hedonism, immediacy, and momentary gains. High α.
Others advocate discipline, asceticism, long-term spirituality. Low α.
The first may win in short horizons. The second may win in long horizons. Neither is inherently superior.
Optimality depends on environmental volatility, personal adaptability and lifespan.
None of these variables are known.
No accessible ground truth graph exists that plots "lifetime reward" against a "strategy". No one has observed the full trajectory of a life under counterfactual policies. No one has measured its variance or its asymptotic error.
Any individual claiming to have solved the optimization problem of life is either deluded or a fraud. The parameters of the system are unknown. The horizon is unknown. The noise model is unknown. Assertions of universal optimality are baseless.
In biological organisms, adaptation speed is not freely tunable. It is constrained by neurobiology, developmental history, personality structure and evolutionary design.
The learning rate is partially hardcoded. It cannot be dialed to zero or one without ceasing to function as an organism.
Worst of all, the most decisive variable - lifespan - is unknown to the individual system executing the policy.
There is no Such Thing as "Being Smart About Life"
Every adaptive strategy pays in bias or variance: overcommitment produces rigidity and lag, hyper-flexibility produces noise and instability.
There is no configuration that escapes this structural constraint.
What is commonly labeled "wisdom" is merely a temporary luck of balance under specific conditions. Change the environment or the horizon and the evaluation shifts.
There is no universal optimum.
Those who present themselves as "sages" who have solved the equation of life claim access to information that they cannot have. The system's graph is hidden.
The only defensible stance is structural humility: reject absolutes and recognize that every strategy pays its price.